
안녕하세요, HELLO
성공할 확률이 p인 베르누이 시행(각 실험에서 발생 가능한 결과가 단 2가지인 경우)를 n 번 반복했을 때 성공 횟수(X)의 분포를 이항분포 (binomial distribution)이라고 합니다. 오늘은 베르누이 시행을 따르는 이항분포의 정의와 성질에 대해서 살펴보고자 합니다.
CHAPTER 1. '이항분포(Binomial distribution)' 선행 지식
CHAPTER 2. '이항분포(Binomial distribution)' 정리
CHAPTER 3. '이항분포(Binomial distribution)' 공식 및 특징
CHAPTER 1. '이항분포(Binomial distribution)' 선행 지식
'이항분포(Binomial distribution)'에 앞서서, '베르누이 시행'에 대해 내용 정리가 필요한 분들은 이전에 발행한 글을 참고해주시기 바랍니다.
2022.01.16 - [DATA_SCIENCE/통계 (Statistics)] - 베르누이 시행(Bernoulli trial) 정리, 공식, 특징
베르누이 시행(Bernoulli trial) 정리, 공식, 특징
안녕하세요, HELLO 각 실험에서 발생 가능한 결과가 (성공, 실패), (앞면, 뒷면) 등으로 단 2가지인 경우를 베르누이 시행(Bernoulli trial)이라고 합니다. 오늘은 독립 시행에 대표적인 베르누이 시행,
hyunhp.tistory.com
CHAPTER 2. '이항분포(Binomial distribution)' 정리
성공할 확률이 p인 베르누이 시행 (각 실험에서 발생 가능한 결과가 단 2가지인 경우)를 n 번 반복했을 때 성공 횟수(X)의 분포를 이항분포 (binomial distribution)이라고 합니다. Xi ~ B(p)라고 할 때, 성공 횟수 X는 n 개의 베르누이 확률 변수를 합으로 표시할 수 있습니다.

확률변수 X는 n 개의 베르누이 확률변수의 합으로 X의 기댓값은 베르누이 확률변수의 기댓값의 합으로 표시됩니다.

그리고 베르누이 확률변수는 서로 독립이기 때문에 X의 분산도 다음과 같이 각각의 베르누이 분산의 합으로 표시합니다. 이는 확률변수가 독립이면, 이 둘의 공분산이 0이 되기에 각각의 베르누이 분산의 합으로 표시할 수 있는 것입니다.

추가적으로 표준편차는 아래와 같습니다.

CHAPTER 3. '이항분포(Binomial distribution)' 공식 및 특징
이항분포는 시행 횟수 n과 성공 확률 p에 따라 확률 구조가 결정되며 이 두 값의 이항분포의 모수 (parameter)가 됩니다. 모수란 분포의 특성을 완전히 결정하는 값을 의미합니다.

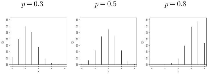
확률변수 X가 모수 n, p를 따르는 이항분포는 X ~ B(n, p)로 표시합니다. 아래는 성공 확률 p에 따라 그래프입니다. 성공 확률이 0.5일 때는 대칭 모습을 가지며, 0.5보다 작을 때는 작은 값이 더 많기에 왼쪽으로 기울어진 그래프가 되며, 반면에 0.5보다 클 경우에는 큰 값이 많기에 오른쪽으로 기울어진 그래프가 됩니다.

이항분포는 성공 확률이 동일하고 서로 독립인 이항 확률변수의 합도 이항분포를 따릅니다. 두 확률변수 X와 Y가 각각 X ~ B(n, p), Y ~ B(m, p)이고 서로 독립이라면, 확률변수 X와 Y의 합인 시행 횟수 n+m, 성공 확률이 p인 베르누이 시행을 한 확률변수로 간주합니다. 이에 따라 X+Y ~ B(n+m, p)가 됩니다.

■ 마무리
'이항분포(Binomial distribution)'의 공식 및 특징 등에 대해서 정리해봤습니다.
그럼 오늘 하루도 즐거운 나날 되길 기도하겠습니다
좋아요와 댓글 부탁드립니다 :)
감사합니다.
'STUDY > Statistics' 카테고리의 다른 글
| 포아송 분포(Poisson distribution) 정리, 공식, 특징 (0) | 2022.01.16 |
|---|---|
| 초기하 분포(Hypergeometric distribution) 정리, 공식, 특징 (0) | 2022.01.16 |
| 베르누이 시행(Bernoulli trial) 정리, 공식, 특징 (0) | 2022.01.16 |
| 상관계수(coefficient of correlation) 정리, 공식, 특징 (0) | 2022.01.16 |
| 공분산(covariance) 정리, 공식, 특징 (0) | 2022.01.16 |
댓글